QUIENES SOMOS

Smycotech es una empresa chileno-estadounidense especializada en inspecciones robóticas de activos industriales para plantas de celulosa, hidroeléctricas y sanitarias.

Quienes somos

Smycotech nace como la evolución natural de la experiencia y el conocimiento acumulado por Smith & Company SpA, empresa que en el año 2018, desarrolló el primer robot capaz de inspeccionar tuberías en servicio dentro de una planta de celulosa en Chile. Ese hito, logrado por un equipo Chileno-Estadounidense marcó el inicio de una nueva forma de resolver inspecciones en entornos de difícil acceso y alto riesgo.

Hoy, con más de siete años de trayectoria y un know how único en la industria, en Smycotech diseñamos, construimos, validamos y operamos nuestros propios robots y tecnologías de inspección para acceder a lugares donde enviar personas no es una opción. Nuestra tecnología nos permite operar en entornos extremos, proporcionando a los equipos de O&M datos de integridad y confiabilidad que apoyan la toma de decisiones para asegurar la continuidad operativa, resolver emergencias y prevenir desastres.

Nos especializamos en industrias altamente exigentes como Celulosa, Hidroeléctricas y Sanitarias, entregando soluciones con un enfoque riguroso en calidad, precisión y profesionalismo.

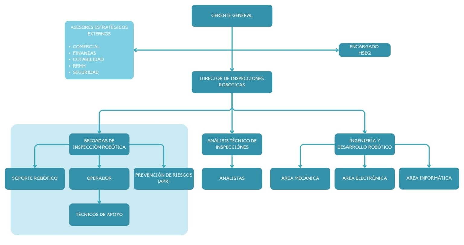
NUESTRO ORGANIGRAMA

Smycotech opera bajo un modelo especializado de inspección robótica en servicio, estructurado en brigadas de inspección multidisciplinarias.
Cada brigada integra perfiles complementarios que garantizan continuidad operacional, cumplimiento de estándares de seguridad y soporte técnico en terreno.

Finalizada cada intervención, la información capturada es transferida al área de Análisis Técnico de Inspecciones, donde especialistas procesan y validan los datos para convertirlos en informes estructurados, orientados a la toma de decisiones basada en evidencia.

De manera paralela, el área de Ingeniería y Desarrollo Robótico impulsa la mejora continua de nuestras tecnologías, optimizando desempeño, confiabilidad y capacidades operativas.

Misión

Desarrollar y operar robots móviles para inspeccionar entornos de alto riesgo, permitiendo a empresas industriales diagnosticar su infraestructura en servicio, sin detener su operación.

Visión

Ser una empresa chilena de referencia en robótica aplicada a la inspección industrial, reconocida por su capacidad técnica, rapidez de respuesta y soluciones desarrolladas localmente desde la experiencia real de operación.

Política de calidad

Ser un socio estratégico de nuestros clientes para contribuir a la Gestión de Mantenimiento Integral de sus activos para optimizar los resultados de su negocio, agregando valor y confiabilidad a sus procesos.
Contar con los más altos estándares en el desarrollo de nuestras Asesorías Técnicas, sustentado en la experiencia y conocimientos de profesionales altamente capacitados para optimizar los resultados del negocio del cliente.
Fomentar el aprendizaje continuo a través de principios de gestión del riesgo en temas de seguridad, salud ocupacional y el cuidado del medioambiente para cuidar el bienestar de los trabajadores, de la comunidad, de los equipos e infraestructura, tanto de la empresa como de nuestros clientes.

Certificado ISO9001

Asegure el éxito de su operación

Con nuestros servicios podemos ayudarle a mantener una operación eficiente y segura.

×